特种电缆产品的结构元件,总体上可分为导线、绝缘层、屏蔽和护层这四个主要结构组成部分以及填充元件和承拉元件等。根据产品的使用要求和应用场合,有的产品结构极为简单,只有导线一个结构件,如架空裸导线、接触网导线、铜铝汇流排(母线)等;这些产品的对外电气绝缘是依靠安装敷设时用绝缘子和空间距离(即利用空气绝缘)来确保的

一、 线缆产品的结构组成
电线电缆产品绝大多数是截面(横断面)形状完全相同(忽略因制造而产生的误差)、呈长条状的产品,这是由于在系统或设备中是作为构成线路或线圈而使用的特征所决定的。所以研究分析线缆产品的结构组成,只需从其截面来观察分析。
电线电缆产品的结构元件,总体上可分为导线、绝缘层、屏蔽和护层这四个主要结构组成部分以及填充元件和承拉元件等。根据产品的使用要求和应用场合,有的产品结构极为简单,只有导线一个结构件,如架空裸导线、接触网导线、铜铝汇流排(母线)等;这些产品的对外电气绝缘是依靠安装敷设时用绝缘子和空间距离(即利用空气绝缘)来确保的。
1、 导线
导线是产品进行电流或或电磁波信息传输功能的最基本的必不可少的主要构件。导线是导电线芯的简称,用铜、铝等导电性能优良的有色金属制成。近三十多年来迅速发展起来的光通信网络用的光缆,则以光导纤维作为导线。
2、 绝缘层
是包覆在导线外围四周起着电气绝缘作用的构件。即能确保传输的电流或电磁波、光波只沿着导线行进而不流向外面,导体上具有的电位(即对周围物体形成的电位差、即电压)能被隔绝,即既要保证导线的正常传输功能,又要确保外界物体和人身的安全。
导线与绝缘层是构成线缆产品(裸电线类除外)必须具备的两个基本构件。
3、护层
当电线电缆产品安装运行在各种不同的环境中时,必须具有对产品整体特别是对绝缘层起保护作用的构件,这就是护层。
因为要求绝缘材料具有优良的各种电绝缘性能,则必须要求材料的纯度极高、杂质含量极微;往往无法兼顾其对外界的保护能力,所以对于外界(即安装、使用场合和使用中的)各种机械力的承受或抵抗力、耐大气环境、耐化学药品或油类、对生物侵害的防止,以及减少火灾的危害等都必须由各种护层结构来承担。
许多专用于良好外部环境(如清洁、干燥、无机械外力作用的室内)中的线缆产品,或者绝缘层材料本身具有一定的机械强度、耐气候性的产品,就可以没有护层这一构件。
4、屏蔽
是一种将电缆产品中的电磁场与外界的电磁场进行隔离的构件;由的线缆产品在其内部不同线对(或线组)之间也需要相互隔离。可以说屏蔽层是一种“电磁隔离屏”。
多年来,行业中习惯于把屏蔽层作为护层结构的一部分,作者认为应该单独作为一个构件。其原因是除了屏蔽层的功能是电磁隔离——即线缆产品中传递的信息不外泻、不对外界仪器仪表或别的线路产生干扰;外界的各种电磁波也不会通过电磁耦合进入线缆产品中,这些功能要求与传统的护层功能不同。还因为屏蔽层不光设置于产品的外部,还置于每一线对或多对数电缆的分组之间。近十几年来,随着信息传递系统用电线电缆的快速发展,以及大气中存在的电磁波干扰源越来越多,促使有屏蔽结构的品种成倍增长,大家对屏蔽层作为线缆产品中的一个基本构件的认识,已趋于认同。
5、填充结构
很多电线电缆产品是多芯的,如低压电力电缆多数是四芯、五芯电缆(适用于三相系统),市内电话电缆更是有800对、1200对、2400对至3600对。将这些绝缘线芯或线对成缆(或分组多次成缆)后,一是外形不圆整,二是绝缘线芯间留有很大空隙(见图1),因此必须在成缆时加入填充结构,填充结构是为了使成缆外径相对圆整以利于包带、挤护套,也为了使电缆结构稳定、内部结石,在使用中(制造和敷设中拉伸、压缩和弯曲时)受力均匀而不损坏电缆的内部结构。

图1 2-4芯低压电力电缆成缆时的间隙示意图
因此,填充结构虽是辅助结构,但也是必要的,其材料选用及形状设计上也有详细的规定。
6、抗拉元件
传统的电线电缆产品是利用护层的铠甲层承受外界拉力或自重引起的拉力的。典型的结构是钢带铠装和钢丝铠装(如海底电缆要用ф8mm的粗钢丝,绞合成铠装层)。但光纤光缆为了保护光纤不受细小的拉力,以免光纤有细微的变形而影响传输性能,就在光缆结构中设置了一次、二次被覆和专用的抗拉受力元件。此外如手机耳机线采用细铜丝或薄铜带绕在合成纤维丝上外挤绝缘层的结构,这合成纤维丝就是抗拉元件。总之,在近年来开发的特种细小、柔软型,同时要求多次弯、扭曲使用的产品中,抗拉元件起着主要的作用。
二、电线电缆用材料综述
1、 从某种意义上讲,电线电缆制造行业是一个材料精加工和组装的行业。一是材料用量巨大,线缆产品中的材料费用要占制造总成本的60-90%;二是所用材料的类别、品种非常多,性能要求特别高,如导体用铜,要求铜的纯度要在99.95%以上,有的产品要采用无氧高纯铜;三是材料的选用会对制造工艺、产品的性能以及使用寿命起到决定性的影响。
同时,线缆制造企业的效益也与材料的选用、加工和生产管理中能否科学地节省材料密切相关。
因此,在设计电线电缆产品时必须与材料的选用同时进行,一般采取选用几种材料,通过工艺和与性能筛选试验后确定。
2、线缆产品用材料按其使用部位与功能、可分为导电材料、绝缘材料、护层材料、屏蔽材料、填充材料等。但其中有些材料是几个结构件通用的,如屏蔽用的铜丝、铜带同样是导体用电工铜。尤其是热塑性材料,如聚氯乙稀、聚乙烯等只要改变部分配方成份就可用在绝缘或护套上。
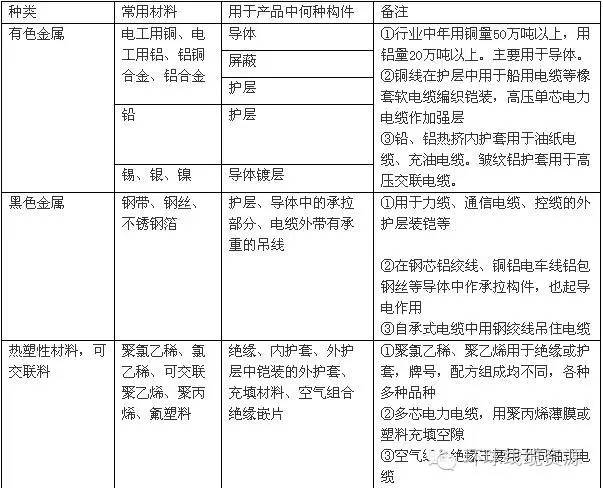
3、 线缆产品制造中所用材料涉及的门类非常广泛,品种规格(牌号)特别多,表1是列出了主要材料类别的汇总表。
|
| 表1 电线电缆常用材料汇总表 |
4、 由于线缆产品的使用功能、应用环境、使用条件千变万化,因此虽然对某一类材料有其基本的性能要求(共性),但是各个系列、品种的产品都会有一些特殊的性能要求(特性)。例如电力系统用的电线电缆对其绝缘层的共性要求是电绝缘性能高。
如用于高压电力电缆的,必须强调材料能承受很高的电场强度,具有很高的绝缘电阻、要求介质损耗小,且要求绝缘层中几乎没有杂质(包括气隙)。而中压电力电缆(6-35kv)虽也有这些要求,但在程度上可降低不少。至于低压电线电缆只要求有一定的耐压强度和绝缘电阻,而为了经济、轻便,则要求绝缘层有较好的机械性和耐气候性,使其在很多情况下可以不用护层(例如聚氯乙稀塑料绝缘电线)。
5、 由于材料对产品的性能起着非常关键的作用,也由于众多门类的材料涉及广泛的知识领域,同一名称的材料由于基料的分子结构、分子量分布不同,混合料用的配合剂不同,配比不同,因此有许多的牌号和配方。结果是各种牌号的材料其工艺条件有差异,制成后的成品性能差别很大。所以线缆制造企业必须要求生产工人熟悉本工序常用材料的特性,严格执行工艺操作规程,要求检验部门加强对进厂材料和自己配制的材料严格质量控制。

